
2008年国际金融危机已经过去了16年,但其带来的不确定性和破坏性影响延续至今。无论是作为金融危机策源地的美国,还是受到达尔文式冲击最为严重的欧洲,都为修复各自金融体系、提振实体经济采取了量化宽松、去杠杆、制造业回流以及贸易保护主义等各种措施。各国经济学家也从不同角度研究金融危机,试图找到危机的深层原因,以防止未来再次爆发更大规模的危机。

作 者:任泽平
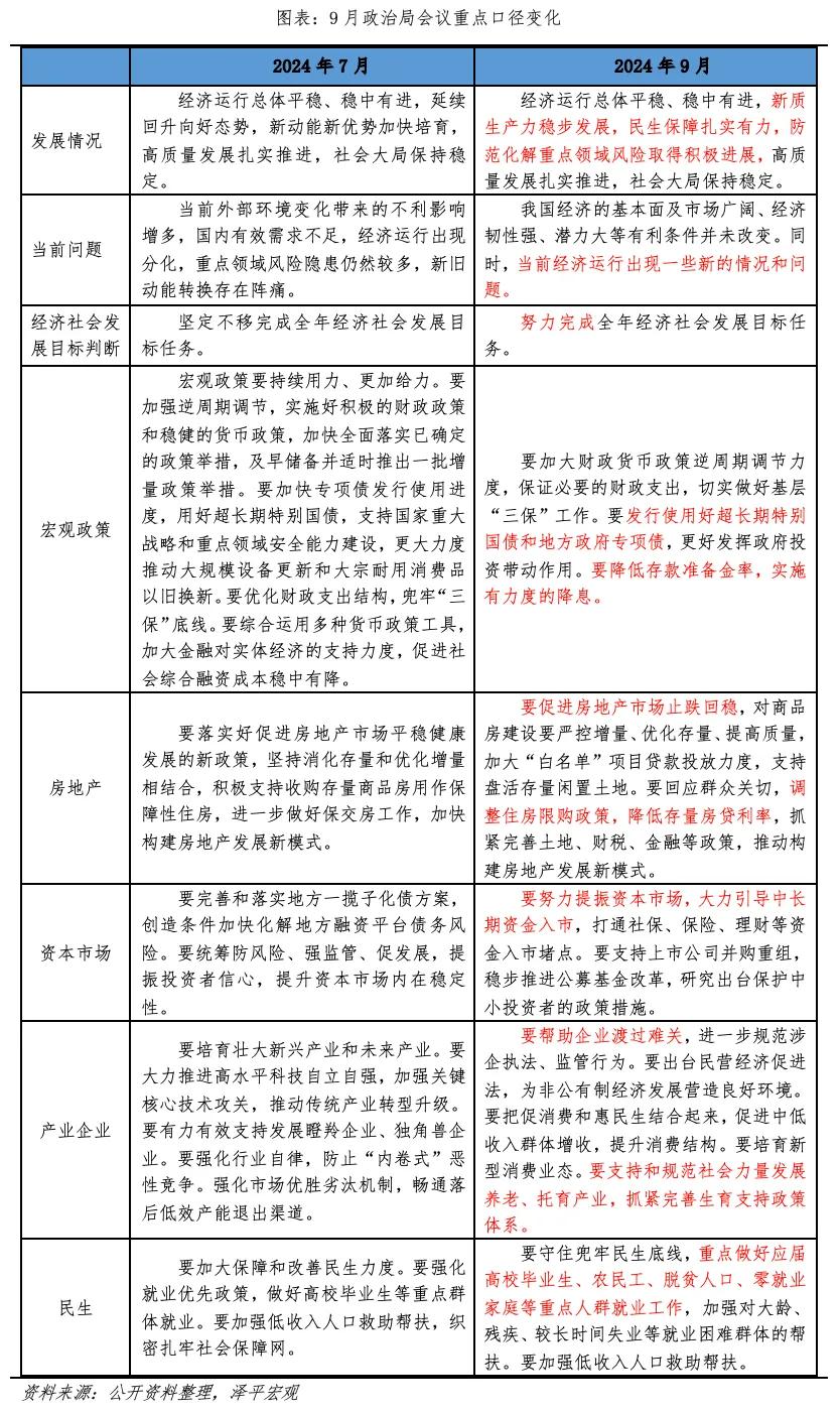
来 源:泽平宏观(ID:zepinghongguan)]article_adlist-->9月26日,中央政治局会议召开。大规模经济刺激政策呼之欲出,力度为近年空前。本次会议传递八大重磅信号:
一是总基调上非常积极,强调加力加量;二是财政与货币政策强调加大力度;三是房地产强调促进止跌回稳;四是大力提振资本市场;五是调整消费结构,促进招商引资;六是推出促生育配套政策和完善养老产业;七是帮助民营企业渡过难关;八是兜底民生,就业优先,保大学生等重点群体就业。
我们此前一直呼吁推出10万亿大规模刺激计划,现终于登场,财政货币政策大力加码,全力以赴拼经济。建言的大规模住房银行收储正在变成现实。一线城市放开限购有望打开。保护民营经济信心的措施出台。加油!中国经济!正心正念,坚持做长期正确的事!


总基调:表述积极,加力加量
政治局会议一般于4月、7月和12月召开,本次非常规时段凸显会议的重要性,也和会议强调的“抓住重点、主动作为”相呼应。
政治局会议首先肯定“我国经济的基本面及市场广阔、经济韧性强、潜力大等有利条件并未改变”;同时承认“当前经济运行出现一些新的情况和问题”。
经济发展目标上,从7月的“坚定不移完成全年经济社会发展目标任务”变为本次的“努力完成全年经济社会发展目标任务”。
会议提出,“有效落实存量政策,加力推出增量政策,进一步提高政策措施的针对性、有效性”。
政策若均能成功落地,全年5%的经济目标仍可预期,当下需要加力加量。
目前存量政策较多,如房地产放松限购下调存量利率、大宗消费以旧换新、民企融资支持等,但落实效果仍待评估,需仔细打通其中堵点;新政上,9月24日国务院发布政策大礼包,降准降息力度较大,大力支持资本市场,顺应形势和民众呼吁,降低存量房贷利率,全力以赴抓经济,预计后续各地推出新政。
执行层面上,会议提出“三个区分开来”:
把干部在推进改革中因缺乏经验、先行先试出现的失误错误,同明知故犯的违纪违法行为区分开来;
把尚无明确限制的探索性试验中的失误错误,同明令禁止后依然我行我素的违纪违法行为区分开来;
把为推动发展的无意过失,同为谋取私利的违纪违法行为区分开来。
这三个区分开来有助于激发干部推进改革的积极性,通过明确界限减少不必要的顾虑,同时确保违纪违法行为受到应有处罚。此举可改善部分地方政府因害怕出错而“不作为”的情况,既鼓励创新尝试,又维护了法规制度的权威性。
我国经济潜力大,面临的经济困难虽然严峻、但是暂时的,办法总比困难多,只要采取长短结合的大力度措施,就可以重启经济复苏进程、提振各方信心。
良好的经济增长和就业状况,是应对美国战略遏制的根本,是实现人民美好生活的保障,是迈向高质量发展的基石。我们深信中国经济发展的长期前景是无限光明的!

财政与货币政策:
加大力度,保证必要财政支出
会议提到,“要加大财政货币政策逆周期调节力度,保证必要的财政支出”、“要降低存款准备金率,实施有力度的降息” 、“要发行使用好超长期特别国债和地方政府专项债,更好发挥政府投资带动作用”。
9月24日,货币政策放大招,降准降息共同推出,彰显政策加码推动经济恢复的决心。下调存款准备金率0.5个百分点,预计释放长期资金一万亿元;以OMO作为主要政策利率、调降20bp,引导MLF、LPR和存款利率同步下行,增强货币政策传导灵活性,降低融资成本,缓解银行净息差压力。
财政政策接棒稳增长,发力可期。
今年广义财政支出规模为“4.06万亿赤字规模+3.9万亿地方专项债+1万亿新增不列入赤字的超长期特别国债+1万亿去年四季度发行的特别国债+PSL”,后续可期待财政政策、楼市政策,协同推出一揽子大规模经济刺激计划,采取组合拳,一揽子提振市场信心措施的规模在10万亿以上,包括4-5万亿元的超长期国债,用于地方化债,缓解地方政府的财政困难,减轻被拖欠企业的负担;3-5万亿规模的住房银行,收储地方政府库存土地和开发商库存商品房,用于保障房;放松限购、限贷、限售、限价等此前市场过热时期的收紧措施,回归市场化,一线城市可以从放开郊区和大户型限购开始放开;大力推动新基建、新能源、新质生产力投入;加大生育补贴力度。规模要大,资金成本要低,民众获得感要强。

房地产:“促进止跌回稳”
政治局会议提到,要“促进房地产市场止跌回稳”,这是首次出现的表述,彰显维稳房地产市场的决心。
对供应方,“商品房建设要严控增量、优化存量、提高质量,加大‘白名单’项目贷款投放力度,支持盘活存量闲置土地”。
维持供需平衡是房地产市场健康发展的关键。当下我国人口已来到周期性拐点,空置房屋呈增多趋势。
“严控增量”, 即政府将对新建商品房的规模和速度进行严格控制,以避免房地产市场再次过热和无序扩张;对于把控过关的项目,要加大支持力度。对于存量,要提升质量、改善居民生活品质。
对需求方,“要回应群众关切,调整住房限购政策,降低存量房贷利率”。
517新政后,房地产市场6-7月经历了脉冲式回暖,但7、8月以来房地产成交有明显回落,新政提振效果有限。8月商品房销售面积和销售额同比分别为-12.6%和-17.2%,分别较7月降幅收窄2.8和1.3个百分点。
9月24日,地产再次发布五大利好政策,是517地产新政后的又一史诗级组合拳,政策力度空前。具体包括:
引导银行降低存量房贷利率,平均下降0.5个百分点左右;最低首付比例首套、二套住房全国层面统一为15%、创历史最低;优化保障性住房再贷款政策,将保障性住房再贷款政策中人民银行的资金支持比例由60%提高至100%;将房企存量融资展期、经营性物业贷款等阶段性政策等政策两项房地产金融政策文件期限延期至2026年底,缓解房企压力;支持收购房企存量土地。
但需要关注三大方面:金融机构对涉房类信贷仍持谨慎态度,房企合理融资需求落地难;需求端疲弱,资产价格预期下降叠加居民收入预期下行;低能级城市地产项目纾困进度较慢、库存较高。
“抓紧完善土地、财税、金融等政策,推动构建房地产发展新模式”。
长期看,以“城市群战略、人地挂钩、金融稳定、租购并举、房地产税和租购并举”为核心加快构建房地产新模式。
资本市场:引导中长期资金入市
会议提到,要“努力提振资本市场,大力引导中长期资金入市,打通社保、保险、理财等资金入市堵点”。
9月24日,国务院送出资本市场“大礼包”,平准基金呼之欲出,创设创新两项货币政策工具,促进资本市场健康繁荣发展。
央行创新推出两项工具支持股市,证券、基金、保险公司互换便利和股票回购增持再贷款,资金只能用于投资股票市场,“真金白银”提升投资者获得感;汇金中长期入市,托底股市;鼓励上市公司加强产业整合,支持并购重组,优化投资环境。
9月26日,《关于推动中长期资金入市的指导意见》推出,主要举措有三:
一是培育鼓励长期投资的资本市场生态。通过提高上市公司质量、鼓励回购增持、打击违法行为和完善市场基础制度来塑造健康市场环境;
二是大力发展权益类公募基金和支持私募证券投资基金稳健发展;
三是完善各类中长期资金入市的配套政策制度,建立长周期考核机制,培育耐心资本。
9月24日当天,市场大受鼓舞,上证指数大涨4.15%;新政后三个交易日,市场连续放量大涨,站上3000点。短短三日,上证指数拉涨250余点,交易活跃。
“要支持上市公司并购重组。”
9月24日,证监会发布《关于深化上市公司并购重组市场改革的意见》。随着“并购六条”政策的逐步推行,预计并购市场的活跃度和运作效率将显著提高。
这有助于资本市场更好地服务于实体经济的转型和升级,满足企业在升级过程中的资本需求;同时,这些措施也将促进上市公司通过并购重组提升自身的经营质量和市场投资价值,为实体经济的高质量发展提供支持。
“稳步推进公募基金改革,研究出台保护中小投资者的政策措施。”公募基金的改革可能包括提高基金运作的透明度、加强风险管理、优化基金产品结构、提升基金管理人的专业性和服务质量等方面。
政策支持提振情绪,让居民能真正从资本市场受益,反哺实体经济、提振消费,一定能让中国经济回到良性发展的循环。

消费和投资:
调消费结构,加大引资力度
政治局会议提到,“要把促消费和惠民生结合起来,促进中低收入群体增收,提升消费结构。要培育新型消费业态”。
通过创新政策和市场机制来实现消费的持续增长和民生的实质性改善。具体来说,通过税收优惠、提高最低工资标准、增加就业机会等提升居民收入,在改善民生的同时释消费潜力;更进一步,发展消费新业态来提升消费结构。促进消费和改善民生相辅相成,为经济增长提供持久动力。
“要加大引资稳资力度,抓紧推进和实施制造业领域外资准入等改革措施,进一步优化市场化、法治化、国际化一流营商环境”。
8月,国务院印发《关于进一步优化外商投资环境 加大吸引外商投资力度的意见》。
《意见》中提出了24项政策措施,覆盖六个主要方面:
一是提升外资利用的质量并拓展吸引外资的途径;二是确保外商投资企业享有国民待遇;三是不断强化对外商投资的保护;四是增强投资运作的便利性;五是增加财政和税收上的支持,激励外资企业在中国境内的再投资;六是优化外商投资的推广方式。
对内扩消费、提结构,对外引外资,打通内外双循环。此举不仅有助于稳定经济增长,还能提高经济的韧性和抵御外部风险的能力,确保国家经济的长期健康和可持续发展。

积极应对老龄化
政治局会议提到,“要支持和规范社会力量发展养老、托育产业,抓紧完善生育支持政策体系”。
当前中国老龄化程度在全球属于中上水平,少子化和长寿趋势使得老龄化持续加深。
从老龄化程度看,2000年中国65岁及以上人口占比超过7%、开始进入老龄化社会,2021年65岁及以上人口占比超14%、开始进入深度老龄化社会,2022年、2023年65岁及以上老年人口占比分别为14.9%、15.4%。
根据育娲人口《中国人口预测报告2023》“中方案”,预计中国在2030年左右进入占比超20%的超级老龄化社会,之后持续快速上升至2060年的约37.4%,企稳一段后将再度上升至2080年及之后的46%左右,届时中国8亿总人口中近一半是老年人。
在此背景下,要实现两手抓:一手抓生育,一手托养老。
此前开放的全面三孩政策效果不理想,配套支持力度需进一步加大,一方面通过真金白银补贴减轻生育养育成本,另一方面通过促进家庭-工作平衡提振生育意愿;建立多支柱养老金体系,让公共养老金支出与老龄化程度挂钩,减轻代际负担,发挥二三支柱作用。
OECD将养老金体系分为三层:第一层次为强制性、与收入无关的养老金计划,全部为公共养老金;第二层次为强制性、与收入挂钩的养老金计划,包括公共和私人养老金;第三层次为自愿性、与收入挂钩的养老金计划,全部为私人养老金。

帮助企业渡过难关
政治局会议提到,“要帮助企业渡过难关,进一步规范涉企执法、监管行为。要出台民营经济促进法,为非公有制经济发展营造良好环境”。
民营经济在国民经济中具有重要地位,发挥了“56789”的重大作用,即贡献了50%以上的税收,60%以上的国内生产总值,70%以上的技术创新成果,80%以上的城镇劳动就业,90%以上的企业数量。
民营企业利润持续负增长,1-8月非税收入累计高达2.67万亿,同比11.7%。
当下,以罚没等为代表的非税收入异常高增,恶化营商环境,导致民营企业不敢投资,应该尽快予以规范。
可以考虑将罚没等非税收入上收中央财政。过度严苛的问责机制,导致地方政府不敢作为,倒查手段被过度使用导致民营企业充满不安全感。应该以建立制度和机制为主,减少运动式措施和层层加码的执行方式。
未来制度设计上,继续加强民营经济产权保护,完善法律制度、规范行政行为;加强法治,适当约束地方政府对民营企业、外资企业正常经营的干预,将更多领域向民企、外企开放,实施负面清单制,“法无禁止即可为”,提升民营企业和外资企业的安全感以及对未来的信心。

民生:做好应届大学生等
重点群体就业工作
会议提到,“重点做好应届高校毕业生、农民工、脱贫人口、零就业家庭等重点人群就业工作,加强对大龄、残疾、较长时间失业等就业困难群体的帮扶。要加强低收入人口救助帮扶”。
就业是民生之本,日前《关于实施就业优先战略促进高质量充分就业的意见》已颁布,重点包括:
将就业目标纳入发展规划,实现政策协同;增强产业体系对就业的带动作用,创造更多高质量岗位;支持服务业和先进制造业的发展,扩大就业容量;培育数字经济、绿色产业和康养产业等新动能,增加就业机会;完善对高校毕业生等重点群体的就业支持体系,优化创业和灵活就业环境;提升劳动者权益保障,消除就业歧视,完善初次分配机制,扩大社会保障覆盖面。
好文推荐:]article_adlist-->《付鹏22分钟演讲:真问题,真敢讲》]article_adlist-->
排版 | 小元
编辑 | 微澜主编| 孙允广

海量资讯、精准解读,尽在新浪财经APP
文章为作者独立观点,不代表鑫东财配资app_券商鑫东财配资_创业板鑫东财配资观点